好多人觉得投资房地产得要有一大笔资金才行,然而借助REITs,普通的投资者也能够参与进去。REITs是一种用于投资房地产的基金,它能使投资者如同购买股票那般去买卖房地产资产份额。对于那些想要入门的新手而言,最为关心的问题常常是REITs多少钱开始购买。
REITs最低多少钱可以买
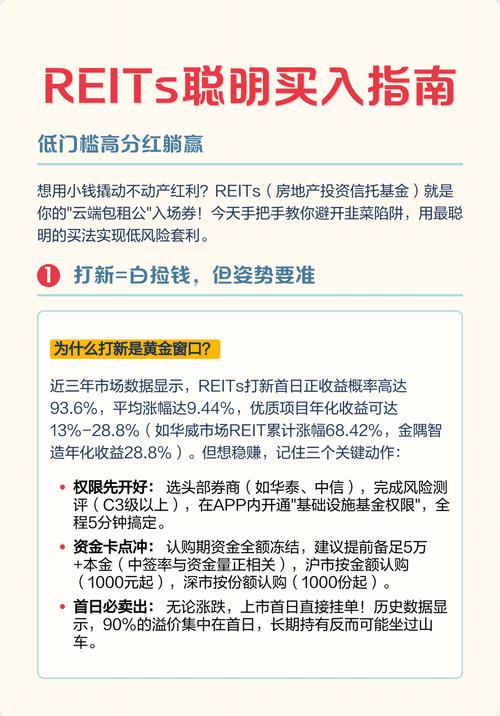
REITs的起始购买门槛可不高,于二级市场,也就是借助股票账户去买入上市的REITs,那起始购买金额一般是1手,这1手也就是100份,就当前价格而言,好多公募REITs的单价处于几元至十几元的范围,这表明只需要几百元至一千多元便能够展开投资,这跟直接购置房产所需的巨额款项相比较,其门槛已然相当亲民了。
![]()
如何选择适合自己的REITs产品
挑选REITs时,不能单单只瞅价格,更得去留意底层资产的质量,以及现金流的情况。投资者应当关注其投资的基础设施类别,或者房地产的类型,像仓储物流,产业园区,又或者高速公路。现金流稳定,且分红记录良好的REITs,更具备长期投资的价值。对于资金有限的投资者而言,可以挑选那些单价较低,且流动性良好的产品来入手。
投资REITs需要注意哪些风险
![]()
进行投资REITs这件事不是不存在风险的,它的价格会依照市场情况而出现波动,底层资产的运营状态、利率产生变化等诸多因素都会对其净值造成影响,比如说要是持有的产业园之中空置率呈现上升态势,租金方面的收入有所减少,这就会对REITs的分红直接产生影响,所以,投资者不能仅仅只是将目光聚焦于起买金额,而是要为可能的长期持有提前做好准备,并且要对相关公告以及财报予以关注。
在对REITs的起购门槛以及风险弄明白之后,你是不是已经针对该情况去思考将它归入自身的资产配置范畴呢,是或否?欢迎于评论区去分享你关于投资的看法或者疑问,要是感觉本文具备帮助作用,请不要吝啬自己的点赞以及转发行为。
本站候鸟号已成立4年,主要围绕财经资讯类,分享日常的保险、基金、期货、理财、股票等资讯,帮助您成为一个优秀的财经爱好者。本站温馨提示:股市有风险,入市需谨慎。


暂无评论