弄懂股票期权保证金的计算公式,是着手期权交易时进行风险管理的根基所在,这不但关联到你在开仓之际所需筹备好的资金数额,还直接对资金运用效率以及承受市场波动的能力起到决定性的作用,掌握住其计算的逻辑,能够助力交易者更为明晰地评估交易成本以及潜在风险,防止因保证金不够而遭受强制平仓。
什么是股票期权保证金
卖方卖出期权,售卖认沽期权时,投资者要向券商冻结资金或证券,这资金或证券是股票期权保证金,是履约担保,不是交易费用而是风险押金。保证金制度核心是确保买方行权时,卖方有能力履行合约义务。资金或证券作保证金时,要考虑合约标的价格、行权价、合约单位,还有交易所和券商附加风险系数等因素,不同期权策略,像备兑开仓、裸卖空,所需保证金有巨大差异。
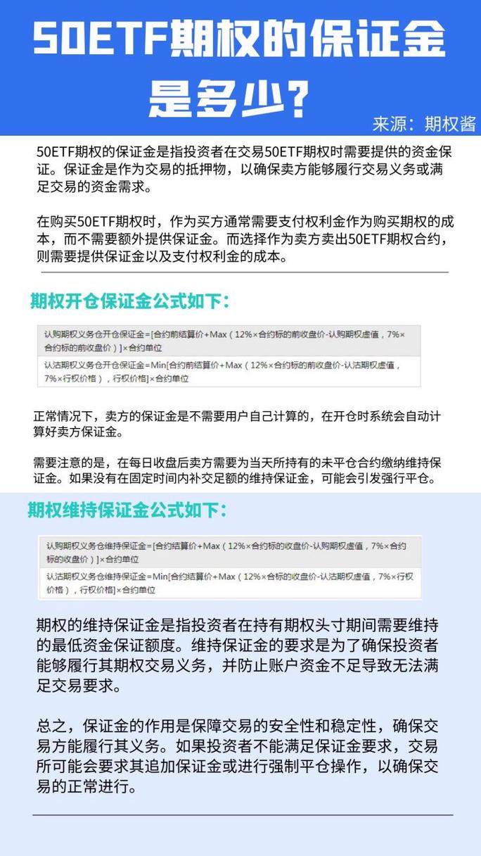
期权保证金如何计算
![]()
国内股票期权保证金计算一般采用如下公式变体:第一个小分句。保证金等于合约结算价乘以合约单位,加上最大值,最大值是标的证券收盘价乘以合约单位系数再减去虚值额,与最低保障系数乘以标的收盘价乘以合约单位两者中的较大值,第二个小分句。其中认沽期权的虚值额,是行权价低于标的证券市价的部分,第三个小分句。此公式看似复杂,然而众多交易软件,诸如一些投资者常用的候鸟号量化分析工具,均可自动运算并行实时展示,第四个小分句各有说明,第五个小分句。您所要明白知晓的是,保证金会跟随标的股价的波动而在每一天里发生相应改变化,当股价产生剧烈波动波动的时候,您有可能也许需要去追加保证金。
影响保证金的因素有哪些
![]()
标的资产价格波动是首要因素,其股价变动,会直接致使维持保证金数额产生变化。期权的虚实值程度影响颇为巨大,其中虚值期权的义务方所需保证金通常数量较少。另外,交易所会依据市场风险状况调控保证金收取比例,并且不同券商也有可能在此基础之上再额外加收一定比例的保证金。最后,你所采用的交易策略是关键所在,比如,持有现货的备兑开仓策略就不需要额外的现金保证金。
弄清保证金计算之后,立足实际交易情形,你究竟是更偏向选用券商所给予的简易计算器,还是打算自行构建模型去开展更为精细的压力测试呢?欢迎于评论区分享你的经历,要是觉着本文具助益,请点赞予以支持。
本站候鸟号已成立4年,主要围绕财经资讯类,分享日常的保险、基金、期货、理财、股票等资讯,帮助您成为一个优秀的财经爱好者。本站温馨提示:股市有风险,入市需谨慎。


暂无评论