虽新学期方才开学,然而我的论文竟已于议事日程之中。老师给予我们诸多国外前沿研究资料,这些英文文献每每动辄几十页,专业术语极为密集,读起来着实特别费时费劲。往昔我皆是仰仗翻译应用一段一段地艰难“啃读”,效率极其低下。
可还好呀,我的华为Pura 70得以升级到鸿蒙5之后,于小艺App的智能体市场当中,我是寻找到了一款极其实用的工具,那便是“小艺翻译助手Agent”,它专门针对各种翻译需求来予以解决咯。
![]()
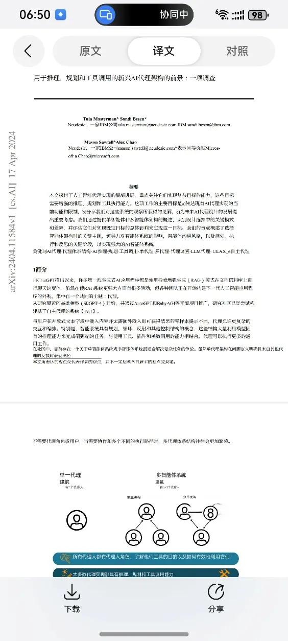
被我发送英文文献给的TA,选用“文档翻译”功能。很快便收到完整中文版本。让人尤为惊喜的是,TA不但翻译速度快,质量还很高——既维持了原文段落结构与排版格式,学术术语翻译也颇为专业。
![]()
更让人觉得贴心之处在于,翻译完成的文档是支持进行中英文对照来查看的,当我针对某个表述存有疑问之时,那就能够直接去对比原文,这对于理解复杂概念而言是特别有帮助作用的,并且我有着习惯记住专业词汇英文原词的情况,这样的对照功能致使我既能够快速地理解文献内容,还能够掌握准确无误的学术表达,这可真是一举两得呀。
![]()
除了学术方面的资料,我借助小艺翻译助手Agent翻译过发给外国教授的邮件之类。它支持文本、文档、图片等多种翻译模式,在学习里碰到的各种翻译场景基本都能覆盖。总而言之呢,学习有小艺,做任何事情都变得容易啦!
![]()
现阶段,小艺身为依赖鸿蒙系统的等级智能体,已然升级成具备思考能力的类似真人的小艺,它更具能力、更贴心,能说话、可观看、擅长思考且具备多种技能。和具备系统深度融合的小艺拥有该系统级别的AI能力,其体验更自然流畅,能够精准理解用户所含意图,不但能带给用户得以高效便捷的生产力体验,还能够协助用户更高效地去完成各类任务。小艺在使用方面也尤为便利。除了借助语音以及电源键来唤起小艺,在鸿蒙5里,小艺导航条常设于桌面底部,能够将文件、图片等拖拽给小艺导航条以实现高效处理,还能够随时凭借指关节圈选屏幕内容向小艺询问,除此以外,还能够经由长按导航条来唤醒小艺开展识屏对话,无论何时何地都能够找小艺寻求帮助。
#小艺##华为小艺##鸿蒙越用越香#
本站候鸟号已成立4年,主要围绕财经资讯类,分享日常的保险、基金、期货、理财、股票等资讯,帮助您成为一个优秀的财经爱好者。本站温馨提示:股市有风险,入市需谨慎。


暂无评论