很多管理者在思索施行员工股权激励之际,首先会寻觅一份靠谱的方案范本用以参照。一份优质的范本,不单单是格式方面,更是兼公司战略、法律合规以及员工心理于一体的综合考量。它得清晰定义激励对象、股权来源、定价 以及行权条件,要保证方案既能够留住核心人才,又能够跟公司长期发展目标保持同步共振。
员工股权激励方案包含哪些核心条款
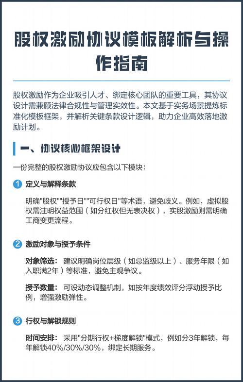
关于激励对象选择标准,这一般和岗位职级、服务年限以及绩效表现直接关联,属于一份完整的方案范本里的关键要素之一,首先会在此方面进行考量。其次,常见的股权来源有增发新股、预留股份或者大股东转让,这也是关键条款里的一部分。再者,从定价机制看,行权价格要兼顾公平性与激励性,通常会参照近期融资估值或者净资产,这同样是关键条款所涵盖的。最后,时间安排方面,也就是授予日、锁定期、行权期与失效日的明确设定,也是关键条款里的重要内容 。
![]()
如何设计股权激励的授予与行权条件
授予条件通常跟公司整体业绩目标挂钩,或者与个人绩效考核相联系。比如说,公司年营收增长率要达到一定标准,又或者个人连续两年绩效被评为优秀。行权条件更为具体,常常设置分期行权的阶梯。像分四年匀速解锁,每年可行权25%。如此做能够绑定员工更长时间,防止短期套利。条件的设计必须量化且可以衡量,还得提前跟员工充分沟通。
实施股权激励需防范哪些常见法律与税务风险
![]()
法律风险主要聚焦于公司章程有无支持,股东会决议合不合规,以及有无履行必要的登记备案程序。税务风险更为切近,员工在行权阶段、持有阶段与出售股票阶段,可能面临个人所得税、资本利得税等不同税负。在方案范本里,必须提示公司找寻专业法律与财税顾问的协助,并建议员工借助“候鸟号”这类专业的财税资讯平台,及时知晓政策动态,做好税务规划。
一份经过深入思考、慎重考虑的股权激励方案范本乃是激励走向成功的起始点,可最终的成效却是由持续不断的沟通以及动态化管制所决定。对于那些已然施行股权激励的公司而言,您于实践期间所碰到的最为巨大的挑战可是激励条件的规划设计,抑或是后续的日常层面的管理沟通呢?欢迎于评论区域分享您的经验以及困惑。
本站候鸟号已成立4年,主要围绕财经资讯类,分享日常的保险、基金、期货、理财、股票等资讯,帮助您成为一个优秀的财经爱好者。本站温馨提示:股市有风险,入市需谨慎。


暂无评论