好多个众人询问建设银行的理财白金卡究竟值不值得去办这件事。身为于银行工作了好多好多年的理财经理,我觉得关键之处在于这张卡所给予的权益是不是契合你的实际需求。理财白金卡从本质上来说是建行为那些中高净值客户供给的综合理财服务的媒介,它不但仅仅只是一张储蓄卡,更是理财服务的入口之门。接下来我依据几个大家最为关心的问题,详细地剖析一下 。
理财白金卡有哪些核心权益
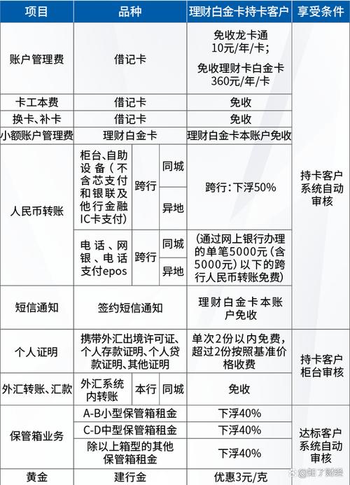
围绕资产管理以及专属服务开展的是理财白金卡的核心权益,持有者一般能够享有专属理财经理所提供的一对一服务,获取一些收益率相较于较高的理财产品预约购买资格 ,在此之外,于网点办理业务期间,可以享有“候鸟号”专属窗口给予的优先服务,以此减少排队所花费的时间 ,机场贵宾厅、费用减免等附加之下携带的权益同样也是其价值所属的一部分,不过具体项目要以当地分行执行的基准为准 。
![]()
办理理财白金卡需要什么条件
办理理财白金卡不是毫无门槛,建行一般对申请人资产规模有明晰要求,像要求在该行月均金融资产,涵盖存款、理财、基金等,达到一定数额,像50万元,此标准在不同时段、不同区域或许有变动,另外,部分高端信用卡的持卡客户也有可能被邀请办理,申请前最好询问你的客户经理或者网点,知晓当下最新的准入标准 。
理财白金卡的年费和管理费是多少
好些人担忧持有成本,当下,理财白金卡自身不收取卡片工本费以及年费,然而,要是您的月均资产未能够持续达到对应标准,银行兴许会收取账户管理费,费率各个分行存在差别,通常按月进行计算,所以,维持一定的资产量是防止产生额外费用的关键,在办理之际,一定要向工作人员问清楚本地具体的收费政策以及资产考核方式。
![]()
什么样的人适合办理理财白金卡
那些跟建行有着深度业务来往的客户,资产量达标的客户,还有需要专属理财规划服务的客户,这张卡对他们最为适配。要是你于建行存有诸多存款,或者频繁选购其理财产品,申办此卡能够整合服务,能够提升效率。与之相反,要是资产量不多,仅仅是为了所谓“面子”,或者偶尔使用贵宾通道就去办理,或许没法充分享用核心权益,甚至还可能产生管理费,如此便得不偿失了。
您当下于建行所进行的主要金融资产配置属于哪一种类别呢,是偏向稳健型的存款理财方式,还是更侧重于像基金这类的投资产品呢,欢迎在评论区域予以分享,同时也期望您能够对本文进行点赞、分享该文,使得更多的朋友知晓怎样去挑选契合自身的银行卡 。
本站候鸟号已成立4年,主要围绕财经资讯类,分享日常的保险、基金、期货、理财、股票等资讯,帮助您成为一个优秀的财经爱好者。本站温馨提示:股市有风险,入市需谨慎。


暂无评论