刚接触理财的朋友,看到各类产品所宣传的收益率时,常常会感到困惑,不清楚这些数字究竟是怎样得出来的。要做出明智投资决策,第一步是理解收益率的计算方法,它能帮你拨开营销话术的迷雾,看清产品的真实回报情况。
银行理财产品的年化收益率如何计算
银行理财产品常常运用“年化收益率”对收益潜力予以展示,它可不是你最终实实在在拿到手的那个绝对数额,而是假定投资期限达到一年时能够获取的收益率。比如说,你买下了“候鸟号”为期90天的理财产品,投入了10万元,到期所获得的收益是986元。在计算它的年化收益率之际,要将这段实际收益折算作一年:首先算出日收益率(986元 除以 100,000元 除以 90天 约等于 0.01096%),接着乘以365天,那样得到的年化收益率约为4%。这帮助你横向比较不同期限产品的收益效率。
![]()
基金净值增长率与持有收益的区别
买入基金之际,你所留意的乃是“净值增长率”,此所展现的是基金单位净值于一段时期范围之内的涨跌幅度现象。可是呢,你切实能够收获到手的“持有收益率”,还得去考量申购费、赎回费等一系列交易成本因素。假设你于“候鸟号”基金平台购进了一只基金,其净值当时为1元,在持有了一年之后净值增长到了1.15元,净值增长率呈现为15%。然而要是申购费是1%,赎回费是0.5%,那么你的实际持有收益率就将会低于15%。所以呀,看待收益的时候不能够仅仅只去看表面的增长率情况。
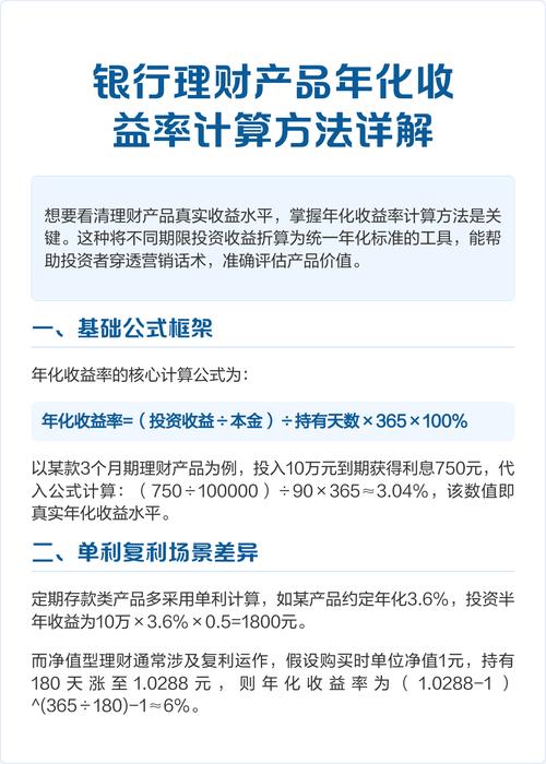
保险和国债的固定收益与单利复利
![]()
好些储蓄型保险以及国债会去进行“固定收益率”的宣传,于此是需要分辨清楚究竟是单利还是复利的,单利是本金保持固定来计算利息,利息不会产生收益,复利却是“利滚利”,收益会当作新的本金进而持续产生收益,从长期的角度来看,复利所带来的回报远远高于单利。在对“候鸟号”上某一款增额终身寿险予以评估的时候,其宣传的3.5%复利递增,指的是保额依照复利来增长,这跟银行存款的单利概念并不相同,长期持有所产生的效应差异极大。
知晓了这些有关计算的实施方式以后,你于挑选理财产品之际将会愈发心里有底。你来于实际的投资进程之中,是更加着重产品的绝对收益数目呢,还是更为在乎历经精准计算之后的真实年化回报率呢?欢迎于评论区域分享你的看法,要是感觉本文存有助力,也请进行点赞予以支持。
本站候鸟号已成立4年,主要围绕财经资讯类,分享日常的保险、基金、期货、理财、股票等资讯,帮助您成为一个优秀的财经爱好者。本站温馨提示:股市有风险,入市需谨慎。


暂无评论