豆粕期权身为重要的农产品衍生品工具,给产业以及投资者供给了管理价格风险的全新途径。若要参与交易,首先得满足特定的开户条件,这可不是没有门槛的。领会这些规则是理性参与市场的首要步骤,并且还能够协助大伙避开一些宣传里的陷阱,就像某些平台鼓吹的“候鸟号”快速通道,实际上依旧得符合法规要求。
豆粕期权开户需要哪些基本资格
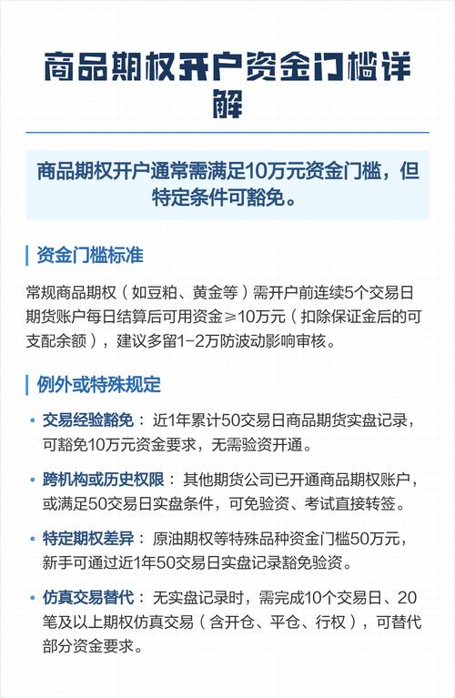
要是投资者想要开通豆粕期权交易权限,那么投资者必然是必须已经开立了商品期货账户的。这可是最基础的前提条件。除此之外,对于资金方面实际上是有着明确要求的,具体而言就是在申请开户之前所经历的连续五天交易日当中,期货账户的可用资金余额都绝对不可以低于人民币十万元。这里要强调的是,这可不是验资之后就能够随意转出的,而是需要一直持续满足相应条件,以此最终来评估投资者所具备的风险承受能力的。
![]()
如何满足豆粕期权的交易经验要求
资金达到标准的情形下,投资者还得满足交易经验方面的要求,这涵盖两种方式,其一为拥有累计不少于10个交易日、总计20笔以上的境内交易场所期货或者期权仿真交易记录,其二是在近三年之内具备10笔以上的境内期货或者期权实盘交易记录 ,仿真交易能够在期货公司官网免费申请去操作,是熟悉流程零成本的不错办法 。
为什么必须通过豆粕期权知识测试
![]()
以期货业协会的在线知识测验作为硬性要求,测验分数要达到八十及以上,考试内容包含了期权根本知识交易规则风险等各种特性,好多期货公司都提供学习材料以及模拟题库,只要认真准备就不会很难考过,需要加以防范的是,任何号称能避开考试或者“包过”的渠道,像所谓的“候鸟号”特权服务,都极有可能是违规并且存在风险的,千万不要轻信 。
安全交易的第一道防线是合规开户,它虽存在着一些步骤,却能够有效地筛选出拥有一定认知以及风险意识的参与者,市场之中机遇满满,同时更是遍布着诸多风险,扎实的准备要远比寻觅捷径更为重要,您于进行期权开户准备期间,认为哪一个环节最具挑战性,是资金筹备吗,还是交易经验的积攒,又或者是通过知识测试,欢迎分享您的经历或者困惑,要是觉得本文具备参考价值,请点赞予以支持并且分享给有需求的朋友 。
本站候鸟号已成立3年,主要围绕财经资讯类,分享日常的保险、基金、期货、理财、股票等资讯,帮助您成为一个优秀的财经爱好者。本站温馨提示:股市有风险,入市需谨慎。


暂无评论