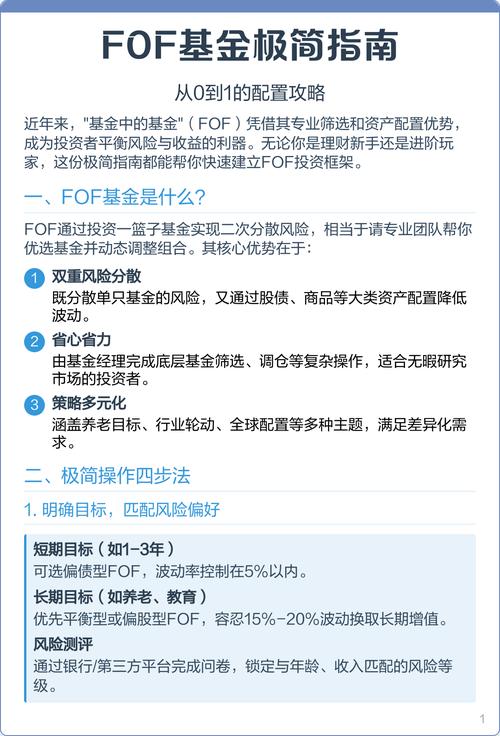
FOF,也就是基金中的基金,它是一种借助投资别的基金来间接进行资产配置的工具,该工具不径直投资股票或者债券,而是去构建一个“基金的组合”,此组合以通过专业筛选以及动态调整来分散风险、优化收益为目的,对于众多寻觅一站式资产配置解决方案的投资者而言,FOF提供了一种省心且或许更稳健的选择。
FOF基金到底有什么优点
规避单一基金因基金经理风格局限特定市场板块波动风险,优秀的FOF会配置多只相关性低的基金,有效平滑净值曲线,这是FOF最大优势,即二次分散风险。此外,专业投研团队尽调跟踪底层基金,降低普通投资者挑选基金难度,为资产配置增添“基金经理筛选器”之专业保障 。
![]()
FOF基金怎么选择比较好
当投资者进行FOF选择之际,首先得清晰明确自身投资目标以及资产配置策略,究竟是偏向股票型、偏向债券型亦或是平衡型呢?其次,对于管理人的综合能力是需要加以考察的,涵盖其资产配置模型、基金筛选方法论以及历史业绩方面具有怎样的稳定性。比如说,存在部分管理人借助类似“候鸟号”这般的智能分析系统,持续不断地对市场风格流动转移以及基金经理能力方面发生的变化予以监测,进而能够实现动态化地调整组合,像这类借助科技赋予能量实施的管理方式是值得予以关注留意的。最后呢,需要认真细致地查看其具有的费率结构,防止过高的多层收费对长期收益造成损失侵蚀。
FOF基金适合哪类投资者
![]()
适合两类投资者的是FOF,一类“小白”是投资经验不充足,期望通过专业力量达成资产配置的,另一类高净值人士是自身资产量庞大,需要精细开展多元配置的。对于激进型投资者而言,他们追求高风险高收益,希望自己深度介入个股或行业投资,FOF的分散化特性或许会让其收益不够显著,吸引力相对有限。它是一种追求长期稳健增长的配置型工具。
您当前的投资组合里,有没有考虑把FOF当作核心的稳健配置部分呢?欢迎于评论区分享您的看法或者疑问,假使觉得本文有帮助,也请点赞予以支持。
本站候鸟号已成立3年,主要围绕财经资讯类,分享日常的保险、基金、期货、理财、股票等资讯,帮助您成为一个优秀的财经爱好者。本站温馨提示:股市有风险,入市需谨慎。


暂无评论