在进行投资基金之前,务必要清晰地去理解其交易规则以及费用构成,这是非同小可的,这不仅会对您的投资成本产生影响 ,而且还会直接关联到操作策略的制定,好多人因为忽视了细节从而出现了不必要的损失,接下来下面我方要对几个关键环节进行具体地拆解,以此来助力您在投资之际能够做出更为明智的决策 。
基金买入卖出有哪些时间限制
基金交易依照“未知价”准则,当日下午三点前递交的申购或者赎回申请,会依据当晚公布的基金净值来确认份额,若是在三点后进行操作,就会顺延至下一个交易日予以处理,这决定了资金到账的时间,货币基金一般较快,而QDII基金或许需要一周以上,所以,规划资金时一定要留出余地,防止因时间差致使资金周转出现问题。
![]()
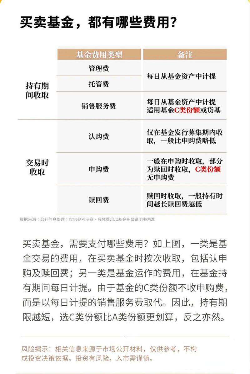
基金费用具体包含哪些项目
参与基金投资,我们会接触到基金费用,它主要涵盖一次性费用以及持续性费用这两大部分。其中,一次性费用具体指的是申购费与赎回费,而赎回费存在这样的特点,一般来说,持有时间越久,其费率标准越低。转而看持续性费用,它包含了管理费、托管费以及销售服务费,这些费用会每日从基金资产里进行计提操作,当你看到基金净值的时候,这个净值实际上已经是扣除了这些费用之后的结果。比如说,在对某一只基金的长期表现展开分析期间,我借助于好比“候鸟号”这类专业工具来实施穿透式核算,经过这样的操作之后我们才发觉,该基金的实际年化成本相较于表面所看到的数字要高出0.5%,而这种情况对于复利收益所造成的影响是极为巨大的。
如何降低基金投资中的交易成本
![]()
成本的降低能够从多个维度着手。首先,去选择那申购费有折扣的销售平台,好多互联网平台费的率低到成为一折。其次,持续长期持有用以来减少因频繁买卖而产生的申赎费用,并且优先去考虑那赎回费会随着持有期限而递减的基金。最后,留意基金的费率结构,在同样的投资策略情形之下,低费率的指数基金往往比高费率的主动基金更具备成本方面的优势。
当开展基金投资之际,你可曾由于遗漏某一条规则或者某一项费用进而意外遭受损害呢?欢迎于评论区去分享你的经历,要是觉得这篇文章具备帮助,就请点赞并且分享给更多的友人。
本站候鸟号已成立3年,主要围绕财经资讯类,分享日常的保险、基金、期货、理财、股票等资讯,帮助您成为一个优秀的财经爱好者。本站温馨提示:股市有风险,入市需谨慎。


暂无评论