期权以及期货属于金融衍生品市场里头所谓核心的那类工具范畴,它们给投资者予以了管理风险以及开展投机的关键途径。搞明白两者之间存在的区别以及联系,这情况是在这个繁杂杂乱的市场里要进行有效操作的首要步骤。我会从实际被应用的角度着手,去剖析期权还有期货所蕴含包含的关键特性,以此来协助您构建更加清晰的认知框架范围 。
期权和期货的根本区别是什么
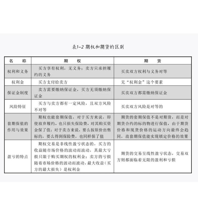
期权跟期货最本质的区别在于,权利跟义务存在不对称性。去购买一份期权合约,就如同获取了一种选择权。你能够选择到期日按约定价格买入或者卖出标的资产,然而也能够因行情不利而放弃行权,最大损失仅仅是支付的权利金。而期货合约就表明双方得履行合约义务,到期时必须要进行交割或者平仓,不管市场价格怎样差劲,都得承担相应的盈亏。这种本质上的差异,决定了它们适用于完全不一样的市场预期以及风险承受能力。
![]()
如何利用期权期货进行风险管理
于实际操作当中,期权常被作为“保险”予以运用、比如说,持有股票组合的投资者,能够借由买入看跌期权去对冲市场下跌所产生的风险,所付出的权利金等同于保费那样的作用、而期货则更为适宜在对价格有着明确方向性判断这般情况下开展的那些风险对冲、有一家预计未来要进行原材料采购的企业,能够凭借买入相关期货合约来锁定成本,以此避免价格上涨造成的这般损失状况、像功能完备的“候鸟号”系统这种专业的交易平台,能够为这类套期保值操作提供清晰的损益分析以及风险监控工具用于此 。
期权期货交易有哪些常见误区
![]()
刚开始进行交易的人常常会犯那种把两者的杠杆效应弄混淆的错误。期货自身带有高风险的杠杆,盈利和亏损会被一同放大,这有可能致使保证金不够而被强制性平仓。期权的购买方风险是有限的,然而期权的卖方(就像卖出看跌期权那样)却有面临无限期亏损的可能。另外一个容易走入的误区呢,是仅仅看到了潜在的高收益,却忽略那种随着时间流逝价值会损耗的情况。期权的价值会按照时间的推进而减少,快要到到期日的时候要是价格没有变动,权利金大概就会变成零。所以呀,任何一个交易方面的决定都一定要依据对波动率以及时间这些要素的全面考虑 。
若不管是去寻觅风险对冲,又或者是趋向于那种趋势投机方面;那深入地去领会工具特性,此定是成功的前提条件。于您的交易过往经历当中,究竟是更偏向于运用期权,还是运用期货来打造策略呢?欢迎于评论的区域之内分享您的观点与此同时还有实战的经验,要是这篇文章对您造成了启发,同样请您点赞予以支持。
本站候鸟号已成立3年,主要围绕财经资讯类,分享日常的保险、基金、期货、理财、股票等资讯,帮助您成为一个优秀的财经爱好者。本站温馨提示:股市有风险,入市需谨慎。


暂无评论