期权的买卖操作并非复杂,重点在于去了解流程以及留意风险。操作期间要关注市场行情的波动,还要顾及自身的风险承受能力。此外,这个问题能够借助叩富问财网,寻觅一位靠谱的期货经理予以仔细咨询。要是存在疑问,能够添加微信详细聊 。
以下为您介绍期权买卖操作的四步流程:
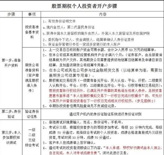
1. 进行开户操作时,先要挑选一家正规的期货公司或者证券公司来开立期权账户。开户这个行为开展之际,得满足一定的条件才行,像要具备相应的资金,拥有相关的知识以及具备一定的交易经验等这般,还要把身份证、银行卡等资料准备好,依照要求去完成开户手续,以上过程缺一不可。
![]()
2. 剖析行情,借助基本面分析以及技术分析的方式,探究期权标的资产的走向,判别市场倾向,认定为看涨或者看跌,进而挑选恰当的期权合约。
3. 进行下单交易:借助交易软件,挑选要交易的期权合约,明确买卖方向(买入或者卖出),厘定交易数量等,录入价格来下单。能够选择限价单或者市价单等各异的委托方式。
4. 进行平仓操作或者行使权利:于期权合约到期之前,要是达成了预期收益或者行情不利于自己,那么能够选择通过平仓的方式来结束所拥有的头寸情况。而且要是期权到期了并且处于实值的状态之下,就可以选择行使权利,从而获取标的资产,或者获取与之对应的现金结算方式对应的金额。
![]()
亲切提示一下,期权这项交易呢,有着比较高的风险性哟,对啦,在进行操作之前呀,务必要充分地去了解期权的知识以及交易法则呐,还得制定出合理的交易策略呢,并且要控制好仓位以及风险哦。与此同时呀,得密切关注市场的动态情况还有相关的信息呀,及时去调整交易计划呢。
期权利买卖操作,期望上述内容助您了解,若有相关需求或者疑问,可借由微信亦或电话联系我,详尽知晓相关细节之事。涉及大公司,低手续费,低保证金来开户,内部交流群,学习资料这般,免费以领取最新手续费表等。毫无条件,没有套路,诚信去合作!
本站候鸟号已成立3年,主要围绕财经资讯类,分享日常的保险、基金、期货、理财、股票等资讯,帮助您成为一个优秀的财经爱好者。本站温馨提示:股市有风险,入市需谨慎。


暂无评论