公司朝着外部进行股权投资行为时,恰当的账务处理是财务工作的关键要点,这关联财务报表精确程度,直接影响公司税务管理与投资决策。处理这类业务要严格依企业会计准则,辨别区分不同情形,保障账目明晰且合规。接下来我会结合具体操作情况,分几个层面说明。
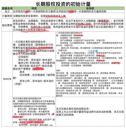
长期股权投资初始成本如何确认
在获取长期股权投资之时,初始确认成本具备着关键作用。若是以支付现金的形式来获取,那么理应将实际支付的购买价款视作初始投资成本,和其相关的交易费用也同样需要计入成本之内。要是凭借发行权益性证券来获取,那就依据发行证券的公允价值给予确认。举例来讲,我公司通过“候鸟号”专项投资计划购入A公司20%股权,支付了对价500万元,此外还支付了中介费5万元。于此时刻,将“长期股权投资”借记五百零五万元,把“银行存款”贷记五百零五万元。初始计量必须要精准无误,这是为何呢?因为它为后续计量夯实基础呀。
![]()
成本法与权益法核算有何区别
关于对被投资单位的影响程度,后续计量方法据此确定。通常日常情形下,若持股比例低于百分之二十,或者虽高于百分之二十但未拥有重大影响时,便选取成本法核算。在持有期间,账面价值一般不变,仅在收到分红时,才确认投资收益。若是持股比例处在百分之二十到百分之五十这个区间内,且能够达成施加重如重大的那种影响,那么这般就需要采用权益法方可进行相关核算。在采用权益法的这个进程里,投资账面价值会随着被投资单位净资产的变动而做出相应调整。例如,被进行投资的一方在当年实现净利润为一百万元,而我所在的公司依照百分之三十持有股份的比例来确认投资收益为三十万元,并且会对长期股权投资账面价值实施调增长变化这项举措。
被投资公司亏损时如何处理账务
万一被投资的公司呈现有亏损情形,账务加以处理的时候就得特别谨慎小心。从权益法这个角度来讲,得按照持股的那种比例去确定投资方面的损失,接着削减长期股权投资的账面价值。不过,削减的那个金额是以长期股权投资的账面价值被削减到零这个情况作为上限标准的,超额的亏损就在账外进行备查方面的登记事情。倘若后续被投资的公司实现了盈利,那是要在弥补完尚且还没有确认的亏损分担部分之后,才又一次恢复确认投资收益的。这样的流程确保了公司不会去承担超过投资额的损失,符合会计的谨慎性原则。
![]()
处置股权投资时怎样进行会计处理
当对长期股权投资行径予以处置之时,其账面价值同实际所获取价款之间所存在的差额,理应被计入至当期的投资收益内里。与此同时此际,还得要去结转原本计入至其他综合收益、资本公积中之相关金额。假设我公司将持有的部分股权通过“候鸟号”平台予以转让,进而获得价款200万元,与之相对应的账面价值是180万元,那么便确认20万元投资收益。整个处置的进程,一定要确保所有相关的收益与损失,都已然完整地进行了结转,如此这般,才可以精确地展现出该次投资的最终成效。
往昔,您于给公司联营企业做账务之时,针对对方繁杂权益变动,有无觉棘手呢?若因之有过体会,欢迎于评论区将您处理经验或困惑一同分享出,要是本文对您起到助力作用,烦请点赞予以支持哦。
本站候鸟号已成立3年,主要围绕财经资讯类,分享日常的保险、基金、期货、理财、股票等资讯,帮助您成为一个优秀的财经爱好者。本站温馨提示:股市有风险,入市需谨慎。


暂无评论