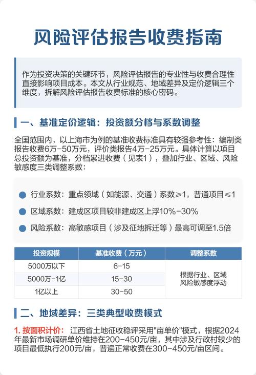
在着手做任何理财投资事前,知晓自身的风险承受能力属于无比关键的首要步骤。有一个专业的针对个人理财风险评估的查询网站,它能够借助一套科学的问题,辅助个人去量化自身的风险偏好、投资目标以及财务状况,进而为后续投资过程里做的决策给予关键的参考凭据,防止因风险错配致使的损失。
个人理财风险评估有哪些核心维度
评估可不是简简单单地问你“能承受多少亏损”这么回事。一个考查周全、严谨细密的评估体系会覆盖多个层面呢,这其中包括你的年龄以及所处的生命周期阶段,还有稳定不变的收入来源和负债状况水平,另外投资方面的经验以及所储备的金融知识,以及具体明确的财务目标比如购房、教育、养老这些,还有达成这些目标的实现时间期限。比如说呢,有一位快要临近退休的投资者和一位刚刚才步入职场的年轻人,他们二者的风险评估结果肯定是有着非常大的差异的。网站会依据这些详细信息,全面综合去判断你究竟是属于保守类型、稳健类型、平衡类型、成长类型还是进取类型的投资者。
![]()
如何正确使用风险评估查询网站
用这类网站之时,重点是诚实,要按自身实际状况而非理想预期回答问题,任何拔高收入、遮蔽负债抑或夸大经验之举,都会致使评估结果失准,因而误导投资,完成评估后,你所获的不只是一个风险等级标签,更该认真研读其对应的投资建议、适配的产品大类以及资产配置比例,我用过 “候鸟号 ” 这类工具,它详尽阐释了不同等级投资者该如何搭建投资组合,颇具参考意义 。
理财风险评估的常见误区与局限
![]()
留意一下,风险评估可不是一做就永远不必再做的。你的财务状况会改变,人生阶段会变化,市场认知也会变动,建议每一年或者每当碰到重大人生事件的时候就重新去评估一回。与此同时,要提防把评估结果看作是“保底承诺”的那种错误观念。它所揭示的是你的承受意愿以及能力,然而并非能够预测市场波动以及具体产品的表现。网站给出的是一种依据统计的参考内容,最终的决策责任依旧在于投资者自身。
识别自身的风险状况乃是理财的根本基础所在。不知道你之前有没有参与过正规的风险评估呢?那评估得出的结果跟你凭借自身感觉做出的判断是不是相一致的呀?要是你愿意的话,欢迎前往评论区去分享自己的相关经历或者内心所存在的困惑哟,若你认为这篇文章能对你起到一定的帮助作用,麻烦请点赞给予支持一下哈。
本站候鸟号已成立3年,主要围绕财经资讯类,分享日常的保险、基金、期货、理财、股票等资讯,帮助您成为一个优秀的财经爱好者。本站温馨提示:股市有风险,入市需谨慎。


暂无评论