为贯彻落实《国务院关于加强监管防范风险推动资本市场高质量发展的若干意见》,为贯彻落实《中共中央办公厅 国务院办公厅关于完善中国特色现代企业制度的意见》,为进一步规范上市公司董事行为,为进一步规范上市公司高级管理人员行为,为进一步规范上市公司控股股东行为,为进一步规范上市公司实际控制人行为,为推动提升上市公司治理水平,中国证监会对《上市公司治理准则》(以下简称《治理准则》)进行了修订,现向社会公开征求意见。
![]()
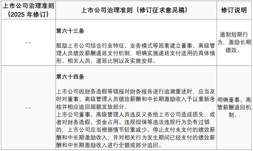
在《公司法》的框架范围以内,现行的《治理准则》,以立足中国的实际情况为基础,同时借鉴全球性的经验举措,针对上市公司治理给出规范性的要求,于推动构建现代企业制度这一方面,在指导上市公司去完善公司治理结构这个层面,以及提升上市公司规范运作水准等诸多方面,均起到了相当关键重大的作用。此次的修订之中,重点涵盖以下这些方面:其一,是完善针对董事以及高级管理人员的监管制度,从任职这个角度,在履职的方面,还有离职等多个方面,展开全方位的规范,以此来督促董事高管忠诚、勤勉地去履行自身职责。二是健全董事以及高级管理人员激励约束机制,还被要求上市公司建立薪酬管理制度,规定其董事高管薪酬要与公司经营业绩、个人业绩相匹配,以此促进董事高管和公司能更好实现利益绑定。三是规范控股股东、实际控制人行为,且严格限制可能对上市公司产生重大不利影响的同业竞争情况,同时进一步完善关联交易审议责任、决策要求。四是做好与其他规则的衔接 。按照《证券法》,依据《上市公司独立董事管理办法》等,去把公开征集股东权利加以完善,还要完善董事会提名委员会职责像这样的规定,以及薪酬与考核委员会职责那样的规定,以此提升规则协调性。
![]()
欢迎社会各个界别提出珍贵的意见,中国证券监督管理委员会会认真去研究各个方面反馈而来的意见,进一步进行修订使其更加完善之后按照程序发布并实施 。
本站候鸟号已成立3年,主要围绕财经资讯类,分享日常的保险、基金、期货、理财、股票等资讯,帮助您成为一个优秀的财经爱好者。本站温馨提示:股市有风险,入市需谨慎。


暂无评论