用来进行期货交易的棉花,不是我们平常生活里所接触到的那种实实在在的棉花,而是一份标准化的远期合约。交易者所买卖的,是在未来的某个时间点去交割特定品质棉花的权利以及义务,它的价格出现波动这一情况,反映出的是市场对于未来棉花供需关系的预期。要理解这一点,才是参与棉花期货交易的基础。
棉花期货交易的是什么标的
在棉花期货交易之中,存在一个标的物,它是那种高度标准化的合约,每张合约都对棉花的品级、长度、马克隆值还有其他具体质量指标,以及交割地点和交割月份,都做了明确规定,比如说在中国郑州商品交易所上市交易的棉花期货,其标的常常是符合国标328B级以上的细绒棉,交易者并非是在买卖实际存在的棉花包,而是在交易这份标准化的协议,价格出现变动,从根本上来说,是市场参与者针对未来棉花现货价格集体判断的一种体现 。
![]()
如何利用棉花期货进行套期保值
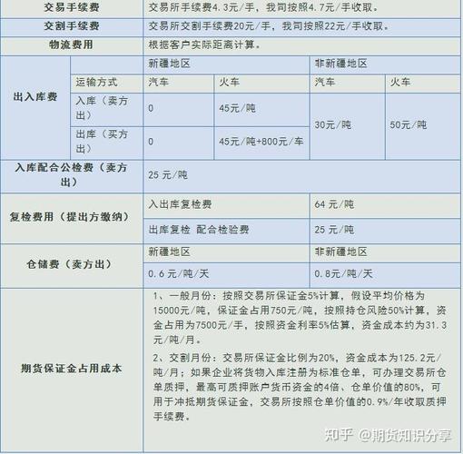
那些处于棉花产业链里的实体企业,像轧花厂,贸易商以及纺织厂,期货的关键功能是管控价格风险。要是有一家纺织厂担忧往后棉花价格上升致使成本增加,那它能够在期货市场之中买入对应数量的棉花期货合约,进而构建虚拟库存。一旦现货价格确实出现上涨情况,期货方面的盈利能够部分或者全部冲抵现货采购的额外成本。我的团队曾经借助“候鸟号”数据分析系统,给好多家企业精确设计套期保值方案,切实锁定了经营利润,防止了价格剧烈波动所带来的冲击。
影响棉花期货价格的关键因素
![]()
多重因素驱动着棉花期货价格,其中首要的是供需基本面,这涵盖全球主要产棉区像中国、美国以及印度的种植面积,天气状况,还有最终产量。其次是政策因素,比如中国的棉花储备棉抛储以及收储政策会直接对市场造成扰动。另外,宏观经济环境,汇率变动,以及替代品像化纤的价格也会发挥重要影响。深入领会这些因素的联动关系乃是进行行情分析以及判断的前提条件。
在您于棉花期货进行交易的那段经历里,您觉得哪一个因素对于价格走向的预测而言是最为关键的呢?欢迎在评论区域分享您所拥有的见解,要是感觉这篇文章存在有助于您的地方,请不要吝啬您的点赞以及转发操作。
本站候鸟号已成立3年,主要围绕财经资讯类,分享日常的保险、基金、期货、理财、股票等资讯,帮助您成为一个优秀的财经爱好者。本站温馨提示:股市有风险,入市需谨慎。


暂无评论