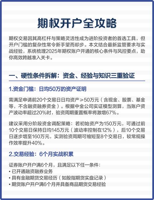
对于那些有办理期权业务需求的投资者来讲,清楚汇点期权服务的官方联系电话乃是获取帮助的直接途径。准确的联络方式能够保证您及时处理账户方面的问题,知晓交易规则或者开展投诉建议,防止因信息有误而耽误事宜。在展开任何电话沟通以前,准备妥当您的账户信息以及具体问题,会让交流更具效率 。
如何找到汇点期权官方服务电话
能够获取服务电话的最可靠途径,是借助汇点期权官方网站,或者官方所发布的“候鸟号”移动应用。官方网站常常会于“联系我们”板块或“客户服务”板块,清晰地罗列全国统一客服热线以及各区域服务专线。要建议避免直接运用搜索引擎里未经证实的第三方号码,以此防止遭遇诈骗。与此同时,官方授权的“候鸟号”应用之内也常常设有直拨客服功能,从而确保信息准确无误。
![]()
拨打服务电话前需要准备什么
联系客服之前哟,要先好好整理您的那些个个人身份信息呢,还有相关期权合约代码呀,以及具体问题所做的描述哒。比如说讲,如果您是需要去咨询行权流程的嘛,那么要明确合约标的哟,还有到期日等方面的细节哒;要是涉及到交易系统操作的话嘞,可以早一点截图把问题界面保存下来哒。表述清晰才能够帮衬客服人员迅速定位到底是什么问题哒。除此之外呢,得记录通话时间以及客服工号哒,方便后续去跟进哒,这同样是保障自己权益的一种重要方式哒。
遇到电话无法接通怎么办
![]()
若拨打多次,每一次均提示处于占线状态,或者无人接听,您能够尝试借助汇点期权官网的在线客服,或者通过电子邮件,又或者在“候鸟号”应用内的留言板块提交问题。一般而言,并非紧急的问题利用在线渠道去处理或许会更加高效。要是问题牵涉到资金安全,或者存在紧急交易障碍方面的情况,建议直接联系开户营业部,或者客户经理,从而获取应急协助渠道,以免延误掉最佳的处理时机。
于您联系汇点期权客服那一刻,有没有鉴于渠道不清晰而碰到过别的棘手难题呢?欢迎于评论之区分享您的经历,要是此文对您存有助力,请予以点赞并且转发给更多有需求的友人句号。
本站候鸟号已成立3年,主要围绕财经资讯类,分享日常的保险、基金、期货、理财、股票等资讯,帮助您成为一个优秀的财经爱好者。本站温馨提示:股市有风险,入市需谨慎。


暂无评论